
近日,中共湖南省委办公厅、湖南省人民政府办公厅印发了《关于规范村级组织工作事务、机制牌子和证明事项的若干措施》,并发出通知,要求各市州、县市区委,各市州、县市区人民政府,省直机关各单位结合实际认真贯彻落实。
《关于规范村级组织工作事务、机制牌子和证明事项的若干措施》全文如下。
村级组织包括村党组织、村民自治组织、村集体经济组织、村务监督组织和其他村级经济社会组织,是党和政府联系村民群众的桥梁纽带,也是全面实施乡村振兴战略的重要力量。为深入贯彻落实党中央、国务院关于规范村级组织工作事务、机制牌子和证明事项的决策部署,力争到2024年年底,基本实现村级组织承担的工作事务权责明晰、设立的工作机制精简高效、加挂的牌子简约明了、出具的证明依规便民,进一步把村级组织和村干部从形式主义的束缚中解脱出来,不断提高农村基层治理水平,为全面推进乡村振兴提供更加坚实的组织保证,结合我省实际,现制定如下措施。
一、明确村级组织工作事务。村级组织工作事务包括宣传贯彻执行党的理论和路线方针政策,党中央、国务院以及地方党委和政府决策部署;加强村党组织及其领导的村级组织自身建设,组织群众、宣传群众、凝聚群众、服务群众;实行村民自治,发展壮大农村集体经济,维护村民群众合法权益,开展村级社会治理,提供村级综合服务等。推行村级组织工作事务清单制,省级层面按照党内法规、国家法律法规等明确规定,党中央、国务院以及省委、省政府决策部署等,全面梳理村级组织承担的工作事项,制定基层群众性自治组织依法自治事项指导目录、基层群众性自治组织依法协助政府工作事项指导目录等村级组织工作事务指导目录。市县级党委和政府要结合实际,按有关规定制定村级组织工作事务指导目录。县级党委和政府依法依规明确党政机构、群团组织(以下简称党政群机构)在全面推进乡村振兴方面的职责范围和履职方式,以及党政群机构要求村级组织协助或者委托村级组织开展工作事务的制度依据、职责范围和运行流程。未经县级党委和政府统一部署,党政群机构和公用企事业单位不得将自身权责事项派交村级组织承担。各级各部门各单位不得向村级组织摊派招商引资、税费征收、经济创收、商业保险、报纸期刊订阅(不含党报党刊)等任务指标,不得要求村级组织承办政务投诉处理部门职责事项,不得将村级组织作为行政执法、拆迁拆违、招商引资、安全生产等事务的责任主体。
二、创新村级组织工作方式。建立健全村级组织工作事务分流机制,分类办理政府基本公共服务事项、村级公共事务和公益服务事项,以及村民群众个人事项。明确基本公共服务清单,对交由村级组织代办的公共服务事项,由乡镇党委和政府提供必要工作条件。村级公共事务和公益服务事项由村级组织广泛组织村民群众协商办理;村民群众确有需要、但村级组织难以承担的,由乡镇党委和政府协调解决。村民群众个人事项由村级组织引导村民群众自行解决、互助解决或寻求市场解决。将属于政府职责范围且适合通过市场化方式提供的村级公共服务事项纳入政府购买服务指导性目录,在征求村级组织意见基础上,由县乡级政府依法购买服务。深化全国基层政权建设和社区治理信息系统分级应用,探索以县市区为单位推进村级数据资源建设,通过省数据共享交换平台实现与省基层公共服务系统数据资源共享交换,基本实现村级组织基础数据综合采集、多方利用,其他工作数据逐步实现共建共享。
三、完善村级组织考核评价机制。对村级组织实行综合考核评价,由乡镇统一组织,村级组织工作事务清单外的事项未经准入不得纳入考核内容,县级党委和政府要对乡镇制定的考核方案严格把关,防止通过考核向村级组织转嫁工作任务,坚决杜绝简单以“是否留痕”印证村级组织实绩等问题。县级党委和政府要加强统筹,精简整合各党政群机构要求村级组织填报的各类表格和台账,每年年初统一交由乡镇安排村级组织按规定渠道和频次填报。未经县级党委和政府统一部署,党政群机构不得要求村级组织填报表格、提供材料。以县市区为单位清理整合面向村级组织的微信工作群、政务APP等。
四、从严控制党政群机构设立村级工作机制(含各类分支机构和中心、站、所等)。除党中央、国务院明确要求或者法律法规明确规定外,未经省委、省政府同意,党政群机构不得新设村级工作机制,不得要求专人专岗。市县级党委和政府要全面清理党政群机构设立的村级工作机制和要求专人专岗情况,符合规定的予以保留,并按照精简、统一、效能原则进行规范整合,由相应的党政群机构协调提供人员、经费等必要工作条件;不符合规定的按程序予以撤销。切实增强村党组织领导的村级组织体系整体效能,可由村党组织、村民委员会及其下属委员会、村集体经济组织、村务监督委员会、农村基层群团组织承担相应职责的,原则上不得在村级设立专门工作机制或者要求专人专岗,承担相应职责的必要工作条件由县级党委和政府统筹予以保障。
五、整合村级组织和工作机制办公场所。落实县市区主体责任,巩固村级综合服务设施全覆盖成果,完善办公和服务功能。村级组织和工作机制原则上全部在综合服务设施中办公。以村民群众为对象、村级组织能够承接的公共服务事项,原则上全部在综合服务设施中提供,实行“一站式”服务、“一门式”办理。省级层面制定村级综合服务设施建设标准,合理划分综合服务设施功能区域,统筹整合其他党政群活动阵地;依托综合服务设施,开展新时代文明实践站提质行动,统筹推动文明培育、文明实践、文明创建,培育时代新风新貌。以县市区为单位推进村级综合服务设施建设,建立综合性服务团队或者设置综合性服务岗位,统一纳入村党群服务中心管理,做到一站多能、一岗多责。
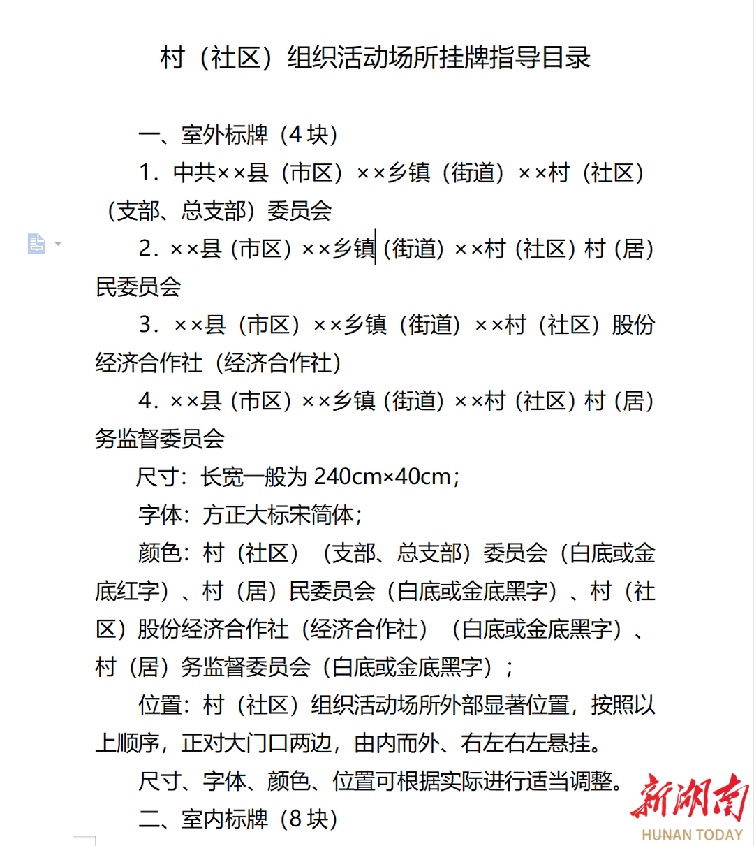
六、规范村级组织和工作机制挂牌。一般应在村级综合服务设施大门两侧竖挂村党组织、村民委员会、村集体经济组织、村务监督委员会标牌;外部显著位置悬挂村党群服务中心标识、村新时代文明实践站标识;其他标牌标识应当悬挂在村级综合服务设施内部,一般在综合服务大厅显著位置悬挂村便民服务站标牌,设置集合式服务功能指引标牌,在各功能区域入口悬挂简明标牌。村级组织获得的各类表彰奖励和创建成果,在综合服务设施适当位置集中展陈。省级层面制定村级组织活动场所挂牌指导目录,市县级党委和政府要根据省级指导目录对本地村级组织挂牌情况进行集中清理和规范。党政群机构不得要求村级组织对口挂牌,不得将是否挂牌作为推进和评价村级组织工作的依据。
七、压减村级组织出具证明事项。持续开展“减证便民”行动,凡缺乏法律法规或国务院决定等依据的证明事项,党政群机构一律不得要求村级组织出具。省级层面分批制定不应由村级组织出具证明事项指导目录,及时按规定程序取消要求村级组织出具的、于法无据以及虽有地方性法规或者政策文件依据但已经不符合经济社会发展实际、村级组织没有能力核实的证明事项。市县级党委和政府要在省级指导目录的基础上,全面梳理本地要求村级组织出具的证明事项,对不应由村级组织出具的证明事项要按规定程序逐级制定本地指导目录,并采取适当形式进行公开。要结合“放管服”改革、“减证便民”行动、“互联网+政务服务”、社会信用体系建设等,鼓励党政群机构采取网上核验、主动调查、信息共享、告知承诺等方式,最大限度减少村级组织出具证明事项。
八、规范村级组织出具证明工作。属于职责范围内的事项,符合出具证明条件的,村级组织应当在接到申请时根据掌握的信息,依法及时出具;需要调查核实的,应当及时完成调查核实工作并据实出具。省级层面对依法依规要求村级组织出具的证明事项,以办事指南的形式细化证明的具体式样、办理程序和操作规范,并提供统一规范的表单样本,在门户网站、政务服务平台、村级综合服务设施等同步公开,方便村民群众获取、查询、办理。做好规范村级组织出具证明工作与各地各部门证明事项清理工作的衔接。省级层面未统一规范,但涉及村民群众工作、学习、生活等仍需出具证明的,村级组织可本着便利村民群众办事创业的原则,对能够核实的事项据实出具相关证明。出具证明涉及重大问题或者存在法律风险的,村级组织要认真调查核实情况,引入执业律师等专业力量进行共同研究,并广泛组织村民群众议事协商,必要时召开村民会议、村民代表会议讨论决定。对不应由村级组织出具的证明事项,村级组织要做好解释说明工作。职能部门负有出具证明责任的,不得拒不出具。
九、健全动态调整和监管机制。各级党委和政府要分级制定村级组织工作事务、机制牌子和证明事项指导目录,建立健全准入制和动态调整制度,坚决取消没有法律法规或政策依据、没有经费保障、没有实际效用、村民群众不认可的工作事务、机制牌子和证明事项。相关牵头部门要定期对指导目录进行调整更新,报同级党委和政府同意后发布实施,市县调整更新情况应报上一级相关部门备案。完善村级组织负担常态化长效化监管机制,通过设立村级减负观察点和举报电话、委托第三方开展实地评估等,及时收集掌握相关工作情况,及时纠正存在的问题,对典型问题通报曝光。县级党委和政府每年要组织村级组织对乡镇党委和政府及县直相关职能部门落实村级减负情况进行民主评议,对存在突出问题的要按相关规定严肃追责问责。
十、增强村级组织能动性。村级组织要严格按照规范工作事务、机制牌子和证明事项有关要求,认真做好相关工作;对保留的工作事务、机制牌子和证明事项,要加强与相关党政群机构的工作衔接,进一步明确职责任务,规范运行管理,最大程度方便村民群众办事。要进一步深入群众、联系群众、服务群众,积极干事创业、担当作为,以更加奋发有为的精神状态、更加务实的工作作风扎实做好带领发展、推进治理、为民服务等工作,努力在全面推进乡村振兴、扎实推动共同富裕中发挥更大作用。
十一、强化组织保障。各级党委和政府要重视规范村级组织工作事务、机制牌子和证明事项,建立健全工作体系,分级建立工作台账,明确时间进度和责任主体,2023年12月底前,基本完成村级组织工作事务、机制牌子和证明事项集中清理工作;2024年,全面开展督促检查,巩固集中清理成果,健全完善长效机制。市州党委和政府要加强工作指导,县乡级党委和政府及相关职能部门要落实主体责任。民政、组织、党委农村工作部门要加强统筹协调、工作指导和督促落实,狠抓清理规范和源头治理,增强工作合力,提升服务效能,切实为基层松绑减负、强基固本、赋能增效。将规范村级组织工作事务、机制牌子和证明事项情况纳入对省直单位、市州绩效考核以及市县乡党委书记抓基层党建工作述职评议考核、乡村振兴考核等的重要内容。
省民政厅、省委组织部、省委农办要协调推进规范村级组织工作事务、机制牌子和证明事项工作,适时组织监督检查和跟踪评估,重要情况及时向省委、省政府请示报告,有关工作情况按规定要求及时送民政部、中央组织部、中央农办。各市州有关工作进展情况,及时送省民政厅、省委组织部、省委农办。
规范城市社区组织工作事务、机制牌子和证明事项相关工作,参照本通知精神执行。







